球友会-qy(中国)-官方网站
首页
关于我们
领导关怀
球友会简介
现任领导
机构设置
团队队伍
导师风采
专业介绍
公司动态
球友会动态
综合新闻
图片新闻
信息公开
党群工作
规章制度
党建工作
工会工作
维稳安全
校体委
院关工委
本科教育
教学动态
教学管理
教学资源
大学体育
国培教育
硕博教育
新闻资讯
硕士点简介
博士点简介
教学工作
文件下载
人才招聘
培养管理
团队建设
学科简介
发展规划
双一流建设
科研平台
科研项目
科研成果
科研团队
荣誉奖项
员工工作
员工管理
思政教育
团学活动
资助工作
心理健康
征兵工作
资料下载
人才招聘
招生工作
就业指导
招聘信息
毕业生信息
创新创业
体育文化
团学月报
体育文化人专栏
体育文化人论坛
体育文化人沙龙
体育文化人风采
通知公告
通知公告
当前位置:
首页
» 通知公告
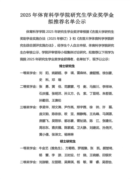
2025年球友会研究生学业奖学金拟推荐名单公示
时间:
2025-10-31
来源:
球友会
点击数:
下一条:2025年球友会研究生国家助学金名单公示
【
关闭
】
友情链接
中国教育部
|
体育总局
|
湖南教育厅
|
国家体育总局民族体育重点研究基地
|